走进集团

ABOUT GROUP

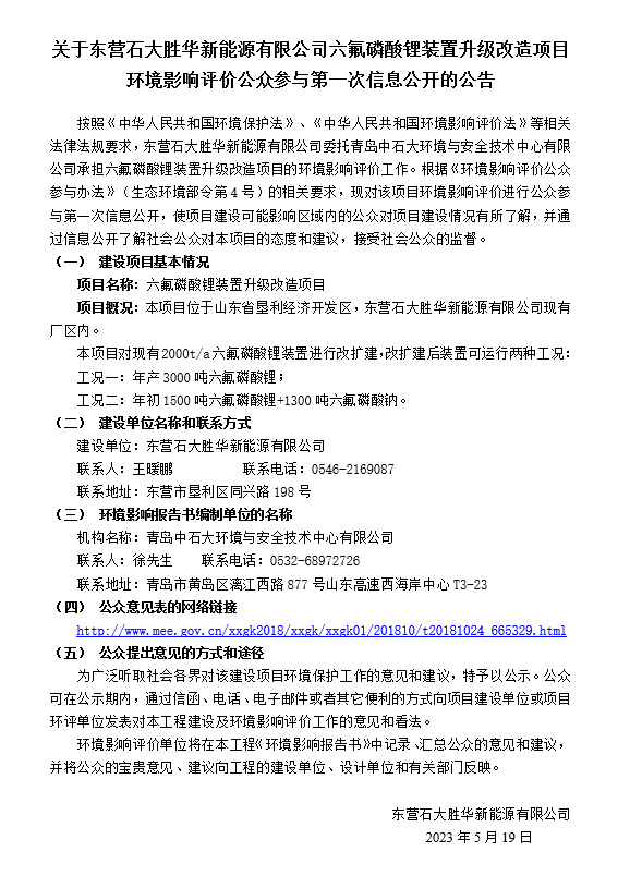
东营石大胜华新能源有限emc网页版登录 六氟磷酸锂装置升级改造项目环境影响评价公众参与第一次信息公开的公告

时间:2023-05-19 16:24:35 关注度:Loading...
分类:信息公开

上一篇:东营石大胜华新能源有限emc网页版登录 六氟磷酸锂装置升级改造项目环境影响评价 第二次公示
下一篇:东营富华达远新材料有限emc网页版登录环境信息公开表(2023年第一季度)

联系我们

石大胜华新材料集团股份有限emc网页版登录

办公室电话:+86 546 2169028

邮箱:shidashenghua@sinodmc.com
山东省东营市垦利区同兴路198号


jtgzhx.jpg

集团公众号    投诉举报

Copyright ◎ 2020 石大胜华新材料集团股份有限emc网页版登录
版权所有 鲁ICP备17017352号-1
鲁公网安备 37052102000204号